为做好我校2026年硕士研究生复试录取工作,确保该项工作安全、科学、公平,根据教育部《2026年全国硕士研究生招生工作管理规定》(教学〔2025〕2号)、《关于做好2026年全国硕士研究生复试录取工作的通知》(教学司〔2026〕3号)、《山东省教育招生考试院关于做好山东省2026年硕士研究生复试录取工作的通知》(鲁招考〔2026〕26号)等相关文件要求,结合我校实际,制定本工作方案。
一、组织领导
(一)学校研究生招生委员会全面负责硕士研究生招生复试录取工作,委员会主任由校党委书记和校长担任,副主任由分管研究生教育和分管教学发展与评估工作的副校长担任,相关职能部门负责人为成员,下设考务组、检查组、宣传组三个工作组。学校研究生招生考试突发事件应急处置工作领导小组负责学校研究生招生考试突发事件应急处置工作的组织和实施。研究生招生委员会成员实行回避制度。
(二)各学院(研究院、中心)(以下简称学院)成立研究生招生工作小组,组长由院长担任,并作为第一责任人,负责本学院各专业硕士研究生招生复试录取工作的组织、管理及监督。各学院还要成立学科或专业(领域)复试小组(原则上不少于5人),负责制定复试实施细则和工作流程,按照《山东财经大学2026年硕士研究生复试学院工作要求》,具体实施复试考核。小组成员实行回避制度,名单报研究生处审查备案。
(三)研究生处统一安排复试录取工作,各学院负责复试考生的笔试、面试(含英语口语、听力、思想政治素质和品德)、心理测试、同等学力考生加试以及其它相关工作。
(四)学校成立复试录取工作检查组,学校纪委、监察专员办公室全程跟进监督录取工作各环节。
二、工作原则
坚持综合评价、择优录取,严格执行招生政策,严守工作纪律,规范录取行为,强化工作作风建设,确保复试录取公平、公正、科学。
三、复试
(一)考生进入复试的基本条件
1.根据教育部关于硕士研究生复试录取的相关要求、招生计划和学校实际情况,确定各专业复试分数线。
2.复试一般采取差额形式,根据生源情况,按不低于各学科专业已公布招生计划的120%的比例复试。按比例划定分数线后总分相同者同时进入复试范围。达到国家线的生源比例不足的,按实际达到国家线的生源数组织复试。
3.“退役大学生士兵专项计划”各专业复试线,根据教育部的有关政策、招生计划和生源情况,按照报考专业普通计划复试分数线的一定比例划线,一般不高于相应学科专业普通计划考生初试成绩要求。同等条件下服役时间长的考生优先录取。
4.对服役期间获得三等战功、二等功以上奖励或者二级以上表彰且符合免初试资格的考生,与一志愿考生一起参加复试。
5.各专业一志愿复试名单由研究生处统一公布,调剂志愿复试名单和有关复试要求经研究生处审核后,由所在学院负责通知公布。
(二)考生复试资格审核
1.复试资格
凡报考我校且符合各专业复试要求的考生,须通过我校研究生招生管理系统报到,使用方法详见《山东财经大学硕士研究生复试报到系统使用说明》(附件1),按规定提交有关材料,经审查通过后才能正式参加复试。材料不齐全或不符合要求者,不得参加复试。未按规定时间报到或报到后未按时参加复试者,视为自动放弃复试及录取资格。
2.加分资格
符合下列条件之一后3年内报名参加全国硕士研究生招生考试的考生,可申请享受初试总成绩加10分,同等条件下优先录取。
(1)参加“大学生志愿服务西部计划”“三支一扶计划”“农村义务教育阶段学校教师特设岗位计划”“国际中文教育志愿者”项目之一,服务期满且考核合格。
(2)退役大学生士兵〔即高校学生应征入伍退出现役者,其中,高校学生指全日制普通本专科(含高职)、研究生、第二学士学位的应(往)届毕业生、在校生和入学新生,以及成人高校招收的普通本专科(含高职)应(往)届毕业生、在校生和入学新生,下同〕达到全国硕士研究生招生考试报考条件。
(三)复试具体安排
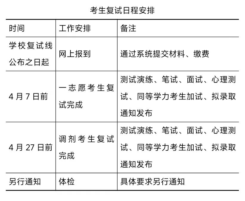
1.一志愿所有招生专业全部采用现场复试。笔试时间原则上为3月21日(周六)上午9:00—10:30,笔试地点为招生学院所在校区标准化考场。
面试、同等学力考生加试时间原则上为3月21日下午至3月22日全天,具体时间地点由学院安排,并于3月19日前报研究生处审核备案。心理测试通过研究生处指定系统功能模块完成。
2.调剂志愿各专业的复试原则上采用网络远程复试方式,并在志愿征集结束后24小时内开展。各招生学院应结合实际拟定具体安排,提前2天报研究生处备案,并做好后续的通知与公布工作。网络远程复试须通过我校研究生招生管理系统平台进行,系统平台使用方法详见《山东财经大学研究生招生网络复试系统使用说明(考生版)》(附件2)。
网络远程复试采用网络视频、远程监考方式,考生须全程严格遵守《山东财经大学研究生网络复试考生要求及行为规范》(附件3),全过程将被监控并录音录像。监考人员、检查人员可随时调看考生考试状态。对违反网络复试要求及行为规范者,按照《中华人民共和国教育法》及《国家教育考试违规处理办法》等规定进行严肃处理。
(四)复试形式与内容
1.笔试
(1)笔试科目为招生专业目录所列科目,详见《山东财经大学2026年硕士研究生招生专业目录》,其中会计专硕、审计专硕、物流工程与管理专硕、旅游管理专硕笔试科目中包含20分的思想政治理论题目。
(2)笔试考题采用开放式题目,含案例分析及综合论述等,主要考察学生专业知识掌握能力、综合运用能力和一定拓展能力。现场复试笔试为闭卷考试,网络远程复试为开卷考试。
(3)笔试答题纸由学校统一制定,参加网络远程复试的考生应提前通过我校研究生招生管理系统下载打印备用。
(4)参加网络远程复试的考生完成作答后,须在规定时间内对答卷拍照或扫描,并按统一格式通过系统提交答卷。未在规定时间内提交或未按统一格式提交的答卷,视为无效答卷,成绩计为零分。所有参加网络远程复试的考生要妥善保管原始纸质答卷,以备核查,录取考生纸质答卷须在开学报到时提交所在学院存档。
(5)笔试时长为90分钟,各科目满分100分,成绩计入综合成绩。
2.面试
(1)面试考查内容包含专业知识、综合素质能力、英语口语与听力(英语听力不再单独组织考试),主要考查考生的思想政治素质和品德、专业基础知识、逻辑思维能力、语言表达能力(含英语表达能力)、分析解决问题能力、创新潜质、科学精神等综合素养。
(2)面试满分100分,成绩计入综合成绩。
(3)面试采用即时问答形式。
(4)充分保障考生的考核时间,一般每位考生面试时间不少于20分钟。
3.同等学力考生加试
按照教育部要求,同等学力考生须加试两门所报考专业的大学本科主干课程,考试科目详见《山东财经大学2026年硕士研究生招生专业目录》。加试采用笔试方式,具体流程和要求同上,每门科目满分为100分,考试时长为90分钟。加试成绩不计入综合成绩,不合格者不予录取(同等学力考生加试科目单科考试成绩合格线为60分)。
4.心理测试
所有复试考生均须参加反映心理健康状况的心理测试,心理测试通过研究生处指定系统功能模块完成。心理测试成绩不计入综合成绩,但作为是否录取的重要参考,不参加心理测试者视为自动放弃复试及录取资格。
(五)思想政治素质和品德考核
我校按规定对所有复试考生进行思想政治素质和品德考核,考核内容包括政治态度、思想表现、道德品质、遵纪守法、诚实守信、工作及学习状况等方面。考核方式包括面谈、“函调”或“派人外调”等。
对弄虚作假、思想政治素质和品德考核不合格者实行一票否决,不予录取。
(六)体检
我校体检工作将在入学后进行,体检标准参照教育部、卫生部、中国残联印发的《普通高等学校招生体检工作指导意见》(教学〔2003〕3号)、《教育部办公厅 卫生部办公厅关于普通高等学校招生学生入学身体检查取消乙肝项目检测有关问题的通知》(教学厅〔2010〕2号)的规定执行。
四、调剂
(一)调剂专业
我校部分专业接收调剂考生,具体信息以中国研究生招生信息网“全国硕士研究生招生调剂服务系统”公布为准。调剂考生可在我校开启调剂系统后,登录“全国硕士研究生招生调剂服务系统”查询有关信息并填报志愿。
(二)调剂基本原则
1.调剂工作按照《2026年全国硕士研究生招生工作管理规定》和有关文件政策要求执行。
2.符合调剂要求的考生均须在规定时间内通过“全国硕士研究生招生调剂服务系统”选报我校相关专业。
3.调剂复试形式和内容与一志愿相同。
4.调剂考生填报志愿要理性,避免盲目申请或轻易放弃调剂复试资格,以提高调剂申请成功率。
(三)调剂基本要求
1.调剂考生须符合调入专业的报考条件。
2.调入专业应与一志愿报考专业相同或相近,优先接受调入专业与一志愿报考专业在同一学科门类范围内的考生调剂。考生第一志愿专业范围等学术要求,经学位评定委员会审核同意后,将通过调剂系统和学校网站及时发布。
3.初试科目与调入专业初试科目相同或相近,优先接受初试全国统一命题科目相同的考生调剂。
4.全国统一命题科目中,英语、数学可按试题难度由高向低视为相同,例如初试统考英语一可视同为英语二。
5.初试成绩要同时符合一志愿和调入专业的全国初试成绩基本要求,并达到学院设定的总分和单科调剂复试线,具体设定办法由学院确定,并报研究生处审核备案。
6.符合学院其他有关要求。
(四)调剂程序
1.调剂考生须通过“全国硕士研究生招生调剂服务系统”正式填报志愿,开通时间以我校正式开启调剂服务功能时间为准,持续时间不少于12小时。根据前期调剂情况,确定后续是否再次开通。
2.学院对调剂考生进行筛选,并通过“全国硕士研究生招生调剂服务系统”向符合条件的考生发送复试通知。考生须及时在系统进行确认。
3.研究生处通过“全国硕士研究生招生调剂服务系统”向拟录取的调剂考生发送拟录取通知,考生须及时在系统进行确认。
4.所有拟录取调剂考生由研究生处统一办理调剂拟录取手续。
五、录取
(一)综合成绩核算方式
1.一志愿考生
一志愿考生综合成绩由初试成绩和复试成绩组成,原则上初试成绩占60%,复试成绩占40%。具体计算公式如下:
(1)会计专硕、审计专硕、物流工程与管理、工商管理(MBA)、公共管理(MPA)、工程管理(MEM)、旅游管理(MTA):
综合成绩=初试总成绩/3×60% +复试成绩×40%
其中复试成绩=复试笔试成绩×50%+复试面试成绩×50%
(2)其它各专业:
综合成绩=初试总成绩/5×60% +复试成绩×40%
其中复试成绩=复试笔试成绩×50%+复试面试成绩×50%
2.调剂考生
调剂考生综合成绩由初试成绩和复试成绩组成,原则上初试成绩、复试成绩各占50%。具体计算公式如下:
(1)会计专硕、审计专硕、物流工程与管理、工商管理(MBA)、公共管理(MPA)、工程管理(MEM)、旅游管理(MTA):
综合成绩=初试总成绩/3×50% +复试成绩×50%
其中复试成绩=复试笔试成绩×50%+复试面试成绩×50%
(2)其它各专业:
综合成绩=初试成绩/5×50%+复试成绩×50%
其中复试成绩=复试笔试成绩×50%+复试面试成绩×50%
其中初试成绩,部分专业仅计算全国统一命题科目,具体以调剂公告为准。
3.加分考生
符合加分政策的考生,初试总成绩加分后再按上述标准计算综合成绩。加分项目不累计,同时满足两项以上加分条件的考生按最高项加分。
(二)合格线
1.笔试成绩合格线
笔试成绩合格线按本学科专业“初试成绩单科国家线”同比例执行,低于合格线者不予排序录取。
2.面试成绩合格线
面试成绩合格线为60分,低于60分者不予排序录取。
3.同等学力加试科目合格线
同等学力考生加试科目单科考试成绩合格线为60分,任一加试科目成绩低于60分者不予排序录取。
4.复试成绩合格线
复试成绩合格线为45分,低于45分者不予排序录取。
(三)综合成绩排序标准
1.所有成绩均合格的考生在本专业按综合成绩高低排序,其中会计专硕全日制和非全日制分别排序。
2.优先录取一志愿上线考生,调剂考生按照剩余计划从高分到低分排序录取。
3.一志愿合格考生综合成绩相同时,按初试总成绩高低排序;初试总成绩相同时,按初试统考第二单元科目成绩高低排序;初试统考第二单元科目成绩相同时,按初试第一单元成绩高低排序。
4.调剂考生在综合成绩相同时,按复试成绩高低排序;复试成绩相同时,按复试面试成绩高低排序;复试面试成绩相同时,按初试第二单元科目成绩高低排序。
5.“退役大学生士兵专项计划”复试合格考生按专业单独排序,按分配指标依次录取。
6.对服役期间获得三等战功、二等功以上奖励或者二级以上表彰的免初试考生:仅计算复试成绩,复试合格予以录取。
(四)其他方面要求
1. 根据考生综合成绩确定拟录取名单。拟录取名单由研究生处公示7天,最终录取名单报教育部录检批准后再正式公布。
2. 应届本科毕业生及自学考试和网络教育届时可毕业的本科生,未在入学前取得国家承认的本科毕业证书者,录取资格无效。
3. 全日制硕士研究生在拟录取后均须将人事档案、组织关系等材料转入我校。未按规定时间转入者,将被取消拟录取资格。非全日制硕士研究生原则上招收在职定向就业人员,其人事档案、组织关系等材料不转入我校,不安排住宿。
4. 我校在开学一周内将对所有新生进行全面复查,复查内容包括思想政治素质和品德、学业水平、健康状况、诚实守信等。不符合相关要求或任何时候查实的弄虚作假者,都将被取消录取资格,并视问题性质报有关部门进行追责。
六、违规处理
研究生复试考场规则和考试纪律依照国家初试文件规定和标准执行,考生须严格遵守,并签署《山东财经大学硕士研究生招生复试考生承诺书》(附件4)。
考生不遵守考场规则,不服从考务工作人员管理,有违纪、作弊或有违考试公平、公正等行为的,将按照《中华人民共和国教育法》和《国家教育考试违规处理办法》(教育部令第33号)等规定严肃处理,有关情况将通报考生所在学校或单位。对在校生,由其所在学校按有关规定给予处分,直至开除学籍;对在职考生,由其所在单位视情节给予党纪或政纪处分;涉嫌违法犯罪的,移送司法机关进行处理。违规或作弊事实将记入考生诚信档案或人事档案,作为其今后升学和就业的重要参考依据。
七、相关工作制度
(一)各学院研究生招生工作小组组长要亲自把关、亲自协调、亲自督查,审慎细致地做好本学院研究生复试录取工作。各学院要确保人员配备齐全、责任分工明确,坚决杜绝草率大意、马虎行事。
(二)网络远程复试要按要求优化网络复试环境,配齐配全网络复试设备,全面排查网络复试风险,并采取切实措施对各类风险进行有效管理。
(三)所有参加复试录取的工作人员、命题教师、面试教师等均须参加考前培训,采用网络远程复试的还要熟悉并熟练使用“山东财经大学研究生招生网络复试系统”,严格执行教育部、山东省教育厅及我校有关硕士研究生招生复试录取工作的各项规定。
(四)复试全程录音录像,复试结束后学院研究生招生工作小组组长对面试打分表、成绩汇总表等资料签字盖章,指派专人留存保管备查。
(五)硕士研究生复试录取工作监督举报电话:0531-82911875。
(六)学校将通过山东财经大学研究生招生信息网、微信公众号、学院网站等渠道,及时公布复试录取办法和实施细则、复试和拟录取名单、咨询和申诉渠道等复试录取信息。学校提供网络复试技术指引,明确工作标准。考生应及时关注有关信息,按要求参加复试录取各项工作。
(七)复试录取工作严格实行回避制度。参与考试招生相关工作的人员,如本人报名参加本次研究生招生考试的,应主动向本单位申请全程回避;如有亲属或利益相关者报名的,应主动向本单位申请在影响保密、公平的必要环节和特定工作时期回避。招生单位中层及以上领导干部,其本人或亲属、其他利益相关者报名参加本单位研究生考试招生的,应主动向本单位报备并全程回避。对未按规定报备或回避的相关工作人员,应依规依纪严肃处理。
(八)对复试成绩有疑问的考生,可在复试成绩公布后3日内,登录我校研究生招生管理系统申请成绩复核,逾期不再受理。联系电话:0531-88525498、82617761。
八、复试费用
2026年硕士研究生复试收费标准执行《山东省物价局、山东省财政厅关于调整我省研究生招生考试收费标准的复函》(鲁价费函〔2024〕789号)的规定,美术与书法专业每生复试费为240元,其他专业每生复试费为180元,同等学力加试考生另收120元加试费。考生在网上报到时通过系统缴费,缴费成功后才能正式进入复试程序。因个人原因放弃参加复试的,已缴复试费用不予退还。
九、联系方式
(一)研究生处联系方式
地址:山东省济南市历下区二环东路7366号山东财经大学燕山校区办公楼421室
邮编:250014
电话:0531-88525498、82617761
山东财经大学研究生招生信息网:http://yjszs.sdufe.edu.cn/
新浪微博:山东财经大学研招办
微信公众号:山东财经大学研招办
(二)各招生学院联系方式
燕山校区地址:山东省济南市历下区二环东路7366号 舜耕校区地址:山东省济南市市中区舜耕路40号 十、复试日程安排 注:各学院可根据工作实际,对上述日程做出具体安排和适当调整,并在学院网站上提前进行公布。请考生注意查看报考学院网站。
